1️⃣ Fase de Perfil
-
- 1.1 Recepción de solicitud por parte de la comunidad.
- 1.2 Solicitud de caracterización a la alcaldía, líderes comunitarios, juntas de acción comunal (ubicación geográfica, número de solicitantes, carga estimada, etc).
-
- 1.3 Presentación de la necesidad a la alcaldía correspondiente.
- 1.4 Coordinación con la alcaldía para solicitar ante el operador de red la factibilidad de la conexión de los posibles nuevos usuarios.
2️⃣ Fase de Prefactibilidad
Consulta al operador de red sobre existencia de redes cercanas.
- ✅ 2.1 Si hay redes:
- 2.1.1 Se solicita punto de conexión.
- 2.1.2 Se realiza trazado preliminar de redes MT y BT.
- 2.1.3 Estimación de kilómetros de red y número de acometidas.
- 🚫 2.2 Si no hay redes pero hay proyecto de expansión en 5 años:
- 2.2.1 Proyecto suspendido hasta ejecución.
- 🚫⛔ 2.3 Si no hay redes ni planes de expansión:
- 2.3.1 Se solicita certificado de Zona No Interconectada.
- 2.3.2 Evaluación de soluciones fotovoltaicas según número de solicitantes.
3️⃣ Fase de Factibilidad
- 3.1 Se formula requerimiento para contratar la consultoría del proyecto de redes eléctricas o soluciones fotovoltáicas según aplique.
- 3.2 Se recibe proyecto formulado de acuerdo con los entregables del proyecto.
|
REDES ELECTRICAS |
SISTEMA AUTOGENERACION FOTOVOLTÁICA |
|
Encuesta socioeconómica familias en zonas rurales sin servicio de energía con su correspondiente caracterización. Debe incluir variables como nivel educativo, grupo étnico, ingresos, tipo de vivienda, uso previsto de la energía y condiciones de vulnerabilidad. MODELO ENCUESTA |
Encuesta socioeconómica familias en zonas rurales sin servicio de energía con su correspondiente caracterización. Debe incluir variables como nivel educativo, grupo étnico, ingresos, tipo de vivienda, uso previsto de la energía y condiciones de vulnerabilidad. MODELO ENCUESTA |
|
Copias de la documentación del predio (Certificado de libertad y tradición ó certificado de sana posesión, impuesto predial, ficha catastral, escritura, factura de otro servicio o documento equivalente que tenga la dirección exacta del predio) |
Copias de la documentación del predio (Certificado de libertad y tradición ó certificado de sana posesión, impuesto predial, ficha catastral, escritura, factura de otro servicio o documento equivalente que tenga la dirección exacta del predio)
|
|
Registro fotográfico impreso y digital con la correspondiente geolocalización de las viviendas de los posibles usuarios. |
Registro fotográfico impreso y digital con la correspondiente geolocalización de las viviendas de los posibles usuarios. |
|
Actas de concertación con la comunidad en donde se hace socialización del proyecto y de los compromisos que se adquieren por el pago del servicio, como la prestación del servicio público de energía eléctrica. |
Actas de concertación con la comunidad en donde se hace socialización del proyecto y de los compromisos que se adquieren por el pago del servicio, como la prestación del servicio público de energía eléctrica. |
|
Resolución expedida por el MINISTERIO DEL INTERIOR, Dirección de la Autoridad Nacional de Consulta Previa, sobre la no procedencia de la consulta previa con comunidades étnicas para proyectos obras o actividades |
Resolución expedida por el MINISTERIO DEL INTERIOR, Dirección de la Autoridad Nacional de Consulta Previa, sobre la no procedencia de la consulta previa con comunidades étnicas para proyectos obras o actividades |
|
Solicitud y trámite de obtención de factibilidad de servicio ante el operador de red. Esta factibilidad deberá encontrarse vigente a la hora de la liquidación del contrato y estar debidamente suscrita por el operador de red. |
Solicitud y trámite de obtención de certificado ZNI (Zona No Interconectada) expedido por el operador de red. MODELO SOLICITUD CERTIFICACION ZNI |
|
Trámite de servidumbres de los propietarios de predios donde se proyecten las redes de media y baja tensión. Incluye actas de autorización, planos de afectación, y registro fotográfico del recorrido. |
N/A |
|
Certificado de la alcaldía de que el proyecto no está zona de alto riesgo |
Certificado de la alcaldía de que el proyecto no está zona de alto riesgo |
|
Levantamiento de redes M.T y B.T existentes y proyectadas con su correspondiente georreferenciación. Redes proyectadas desde el punto de conexión hasta las instalaciones de uso final, incluye acometida y medidor de energía. Diagramas unifilares que incluyan todos los componentes eléctricos y puntos de interconexión. Diseño de instalaciones eléctricas internas de viviendas tipo. |
N/A |
|
Memorias de cálculo eléctricas detalladas del proyecto donde debe especificar: (a) Estudio de resistividad del terreno y diseño del sistema de puesta a tierra. (b) Evaluación geotécnica para cimentación de apoyos. Aplica para ramales de redes aéreas rurales mayores a 50 kVA a 13,2 kV. (RESOLUCIÓN NÚMERO 40117 DE 02 ABR 2024, artículo 3.3.1.1. literal L. (c)Cálculos de transformadores, considerando la capacidad requerida y las especificaciones del proyecto. (d) Análisis de cortocircuito, coordinación de protecciones y condiciones de operación. (e) Los demás cálculos de acuerdo con la NTC2050 y al RETIE. |
Memorias de cálculo eléctricas detalladas del proyecto donde debe especificar: (a) Estudio de resistividad del terreno y diseño del sistema de puesta a tierra. (b) Los demás cálculos de acuerdo con la NTC2050 y al RETIE.
|
|
Presupuesto detallado de las actividades con análisis de precios unitarios |
Presupuesto detallado de las actividades con análisis de precios unitarios |
|
Especificaciones técnicas de los materiales. Incluye fichas técnicas, normas de referencia, y criterios de selección. |
Especificaciones técnicas de los materiales. Incluye fichas técnicas, normas de referencia, y criterios de selección. |
|
Especificaciones de construcción. Incluye procedimientos constructivos, cronograma tentativo, y condiciones de seguridad. |
Especificaciones de construcción. Incluye procedimientos constructivos, cronograma tentativo, y condiciones de seguridad. |
|
Presentación y trámites de aprobación técnica ante el operador de red. Se deberá entregar copia digital de cada uno de los documentos, planos o memorias de calculo que fueron suministrados para el proceso de la aprobación de diseños. Entrega de planos impresos debidamente aprobados por el operador de red. |
Presentación y trámites de aprobación técnica ante el operador de red. Se deberá entregar copia digital de cada uno de los documentos, planos o memorias de calculo que fueron suministrados para el proceso de la aprobación de diseños. Entrega de planos impresos debidamente aprobados por el operador de red. |
|
Elaboración del DOCUMENTO TECNICO según modelo suministrado por la Gobernación del Cesar |
Elaboración del DOCUMENTO TECNICO según modelo suministrado por la Gobernación del Cesar |
|
Elaboración de la MGA (Metodología General Ajustada) según el Departamento Nacional de Planeación. Incluye formulación completa en formato DNP, con fichas de inversión, marco lógico, y análisis de sostenibilidad. |
Elaboración de la MGA (Metodología General Ajustada) según el Departamento Nacional de Planeación. Incluye formulación completa en formato DNP, con fichas de inversión, marco lógico, y análisis de sostenibilidad. |
DOCUMENTOS A DILIGENCIAR PARA LA ELABORACIÓN DE DISEÑOS DE REDES ELÉCTRICAS DE MEDIA Y BAJA TENSIÓN PARA USUARIOS DE LA ZONA RURAL
ABRA LOS DOCUMENTOS HACIENDO CLICK AQUI
MODELO DE PRESUPUESTO DISEÑO DE REDES DE MEDIA Y BAJA TENSIÓN PARA ZONAS RURALES ABRIR AQUI
MODELO CARTA SOLICITUD DE COTIZACION DE DISEÑOS DE REDES DE MEDIA Y BAJA TENSION
Modelo_Solicitud_Cotizacion_Diseno_Redes_MT_BTDescarga
REQUISITOS (Resolución 40379 de 2023)
| Requisito | Rol de la UPME | Rol de la Entidad Territorial |
|---|---|---|
| 1. Georreferenciación y Censo de Usuarios | Validador: Verifica la consistencia espacial de las viviendas y valida que la cobertura esté alineada con el PIEC (Plan Indicativo de Expansión de Cobertura). | Ejecutor: Realiza el levantamiento topográfico en campo, recolecta las firmas del censo y genera los polígonos exactos (Shapefiles/KMZ). |
| 2. Concepto de Conexión del Operador de Red (OR) | Revisor de Viabilidad: Exige el aval vigente como condicionante innegociable para aprobar proyectos de extensión de redes de media y baja tensión. | Gestor: Radica la solicitud formal de disponibilidad, cargabilidad de circuitos o el certificado de “No Disponibilidad” ante el OR local. |
| 3. Diseños Eléctricos y Cumplimiento RETIE | Auditor Técnico: Revisa meticulosamente que las memorias de cálculo, distancias de seguridad y protecciones cumplan con el Título 3 del RETIE. | Diseñador: Elabora los planos unifilares, planos de planta y perfiles, asumiendo la responsabilidad técnica de la ingeniería de detalle. |
| 4. Presupuesto y Análisis de Precios Unitarios (APU) | Controlador Financiero: Evalúa que el costo por usuario no supere los topes y vigila estrictamente que no se incluyan gastos administrativos (HSEQ, residentes) dentro de los costos directos de obra. | Estructurador: Formula el presupuesto detallado garantizando rendimientos lógicos para la zona rural y alojando los costos indirectos exclusivamente en el AIU. |
| 5. Certificación de No Doble Financiación | Garante Normativo: Recibe y custodia el documento para evitar el cruce de recursos del FAER, PRONE o SGR en las mismas zonas. | Declarante: Emite la certificación juramentada, firmada por el representante legal (Gobernador/Alcalde), asumiendo la responsabilidad legal. |
| 6. Esquema de Sostenibilidad y AOM (Para Microredes) | Evaluador de Largo Plazo: Analiza la viabilidad del modelo tarifario propuesto y la idoneidad de quien operará los equipos (especialmente solares/híbridos). | Organizador: Define y soporta documentalmente qué empresa o junta administrará, operará y mantendrá el servicio una vez entregada la obra. |
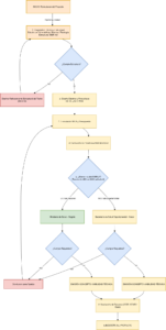
PROCEDIMIENTO PARA LA EJECUCIÓN Y VIABILIZACIÓN DE PROYECTOS DE CONSULTORÍA PARA SOLUCIONES FV EN HOSPITALES
Este es el procedimiento estructurado paso a paso para la ejecución y viabilización de proyectos de consultoría enfocados en la implementación de paneles fotovoltaicos en infraestructura hospitalaria, redactado conforme al diagrama de flujo:
Procedimiento: Formulación y Aprobación de Proyectos Fotovoltaicos en Entidades de Salud
Fase 1: Diagnóstico y Factibilidad de Infraestructura
- Diagnóstico Técnico y Estructural
- Acción: Realizar un estudio detallado de vulnerabilidad sísmica y patología estructural de la edificación hospitalaria.
- Normativa: Debe regirse estrictamente por la Norma Sismo Resistente (NSR-10).
- Punto de Control (¿Cumple Estructura?): * Si la estructura NO cumple: Se debe proceder con el Diseño de Reforzamiento Estructural del Techo (bajo NSR-10). Una vez diseñado el reforzamiento, el proyecto retorna al punto de inicio para una nueva validación estructural.
- Si la estructura SÍ cumple: Se avanza a la fase de diseño técnico.
Fase 2: Diseño Técnico y Estructuración Financiera
- Diseño Eléctrico y Fotovoltaico
- Acción: Desarrollar la ingeniería de detalle del sistema solar fotovoltaico y su integración con el sistema eléctrico existente del hospital.
- Normativa: Los diseños deben cumplir con el Reglamento Técnico de Instalaciones Eléctricas (RETIE) y la Norma Técnica Colombiana NTC 2050.
- Formulación MGA y Presupuesto
- Acción: Trasladar los diseños técnicos a la estructuración financiera y metodológica. Se debe formular el proyecto en la Metodología General Ajustada (MGA) y consolidar el presupuesto detallado de inversión.
Fase 3: Radicación y Ruta de Trámite Institucional
- Radicación en Plataforma Web MinSalud
- Acción: Cargar toda la documentación técnica, estructural, eléctrica y financiera (MGA) en la plataforma oficial del Ministerio de Salud.
- Determinación de la Ruta de Evaluación (Punto de Control por Monto)
- Criterio: Se evalúa si el monto del proyecto es superior a 5.000 SMMLV, de acuerdo con el artículo 4 de la Resolución 485 de 2025.
- Ruta Nacional (Monto > 5.000 SMMLV): La revisión y evaluación del proyecto queda a cargo del Ministerio de Salud en Bogotá.
- Ruta Departamental (Monto ≤ 5.000 SMMLV): La revisión y evaluación del proyecto se descentraliza y queda a cargo de la Secretaría de Salud Departamental (en este caso, Cesar).
Fase 4: Revisión de Requisitos y Viabilidad
- Evaluación de Requisitos (Punto de Control)
- Tanto en la ruta nacional como en la departamental, la entidad competente evalúa si el proyecto cumple con todos los requisitos técnicos y metodológicos.
- Si NO cumple: Se emite una Devolución para Ajustes. El consultor debe retornar a la etapa 3 (Formulación MGA y Presupuesto) para corregir las observaciones y volver a radicar.
- Si SÍ cumple: Se otorga luz verde al proyecto.
- Emisión Concepto Viabilidad Técnica
- Acción: La entidad revisora (Ministerio o Secretaría de Salud Departamental) emite el documento oficial que certifica la viabilidad técnica del proyecto fotovoltaico.
Fase 5: Cierre Financiero y Ejecución
- Aprobación de Recursos
- Acción: Con el concepto de viabilidad técnica emitido, el proyecto pasa a las instancias de decisión financiera para la asignación de fondos (Sistema General de Regalías – SGR, OCAD, o recursos propios del Departamento).
- Ejecución del Proyecto
- Acción: Una vez garantizados y aprobados los recursos, se da inicio formal a la etapa de ejecución e instalación del sistema fotovoltaico en el hospital.
FORMULACION HOSPITALES


DOCUMENTOS A DILIGENCIAR PARA LA ELABORACIÓN DE DISEÑOS DE REDES ELÉCTRICAS DE MEDIA Y BAJA TENSIÓN PARA USUARIOS DE LA ZONA RURAL
ABRA LOS DOCUMENTOS HACIENDO CLICK AQUI
MODELO DE PRESUPUESTO DISEÑO DE REDES DE MEDIA Y BAJA TENSIÓN PARA ZONAS RURALES ABRIR AQUI
MODELO CARTA SOLICITUD DE COTIZACION DE DISEÑOS DE REDES DE MEDIA Y BAJA TENSION
🧩 Términos clave en análisis de proyectos
| Término | Definición | Ejemplo sectorial |
|---|---|---|
| ✅Pertinente | Responde a una necesidad real y está alineado con políticas públicas o planes territoriales. | Proyecto de electrificación rural en zonas sin cobertura, alineado con el Plan Nacional de Desarrollo. |
| ⭐Prioritario | Tiene alta relevancia frente a otros proyectos por su impacto, urgencia o alineación estratégica. | Construcción de un hospital en una región con alta mortalidad infantil. |
| ⚠️Urgente | Requiere atención inmediata por riesgo, crisis o necesidad crítica. | Reparación de puente colapsado que impide acceso a servicios básicos. |
| 🔧Viable | Es técnica, financiera, legal y operativamente posible de ejecutar. | Proyecto de acueducto con estudios de suelo, diseño aprobado y financiación asegurada. |
| 🌱Sostenible | Puede mantenerse en el tiempo sin comprometer recursos futuros. | Programa de reciclaje con participación comunitaria y financiación local. |
🧩 Metodologías de gestión de proyectos